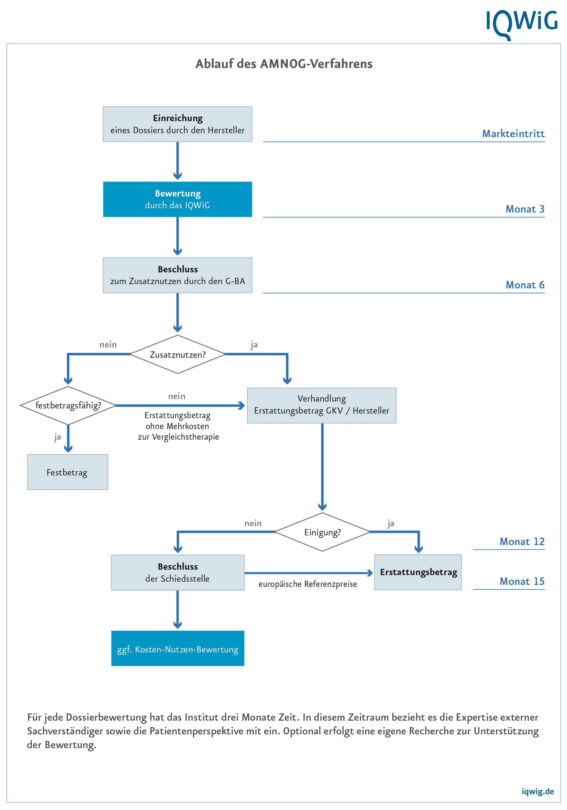
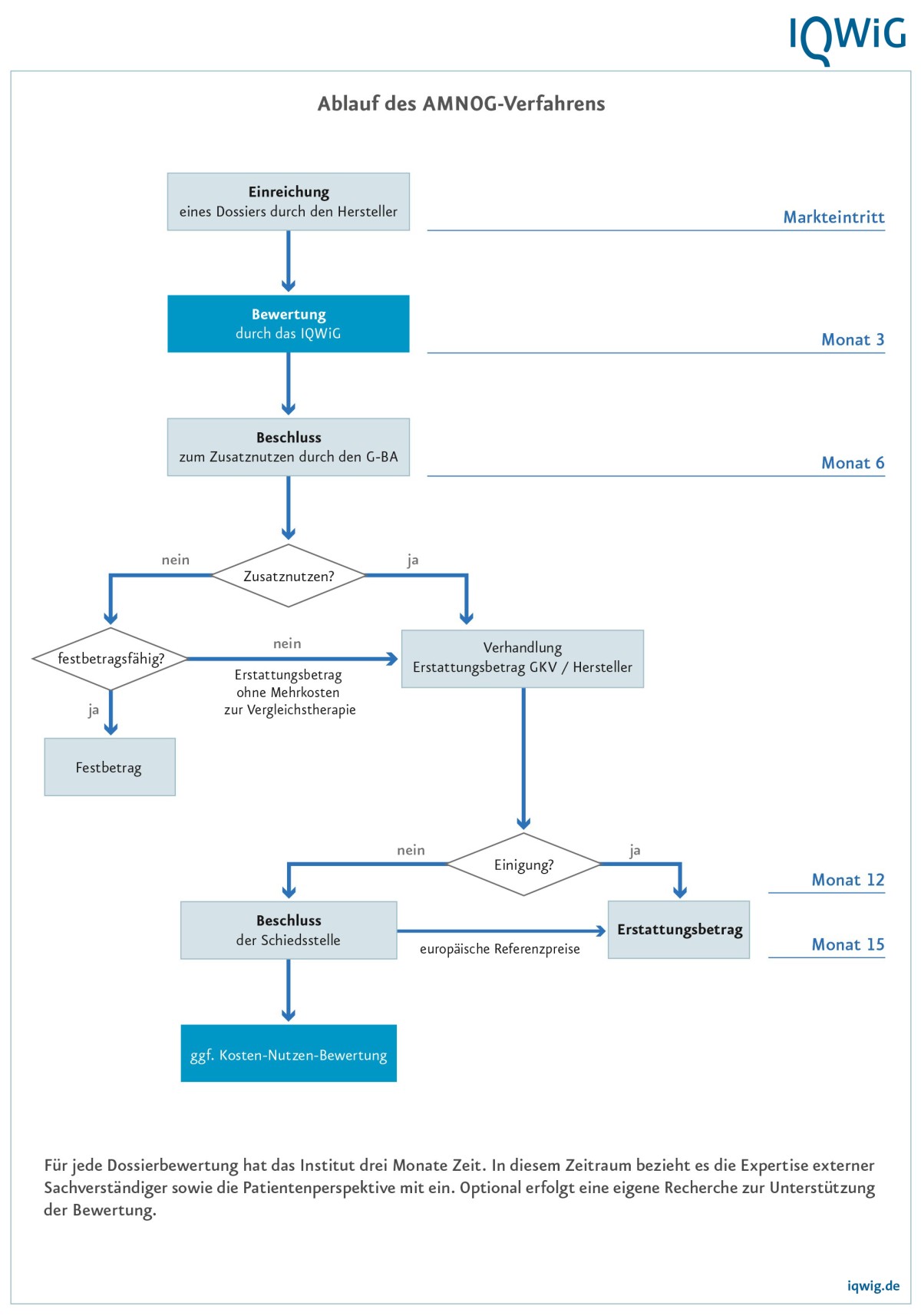
Das AMNOG-Verfahren
Hat das neue Medikament einen Zusatznutzen gegenüber dem Therapiestandard? Um diese Frage geht es. Zum Nachweis erstellt der pharmazeutische Unternehmer ein Dossier. Dieses schickt er direkt nach Zulassung seines neuen Wirkstoffs dem G-BA, der es wiederum an das IQWiG zur wissenschaftlichen Bewertung weiterleitet. Das IQWiG erstellt eine Dossierbewertung. Auf deren Grundlage beschließt der G-BA dann über den Zusatznutzen. Dieser Beschluss dient als Entscheidungsbasis dafür, zu welchem Preis der Hersteller das neue Arzneimittel anbieten darf.
